哈希游戏
首页
信息果真
{栏目简介}
>
企业简介
>
企业证照
>
组织机构
>
向导团队
>
手艺团队
>
收费标准
专业实力
{栏目简介}
>
专业资质
>
营业规模
>
公司先容
>
重点项目
业绩展示
{栏目简介}
>
获奖工程
>
手艺立异
>
标准规范
企业资讯
{栏目简介}
>
新闻动态
>
通告公示
企业文化
{栏目简介}
>
文化理念
>
文化视角
党建事情
{栏目简介}
>
党建事情
联系哈希游戏
{栏目简介}
>
联系方法
>
招聘信息
首页
信息果真
>
企业简介
>
企业证照
>
组织机构
>
向导团队
>
手艺团队
>
收费标准
专业实力
>
专业资质
>
营业规模
>
公司先容
>
重点项目
业绩展示
>
获奖工程
>
手艺立异
>
标准规范
企业资讯
>
新闻动态
>
通告公示
企业文化
>
文化理念
>
文化视角
党建事情
>
党建事情
联系哈希游戏
>
联系方法
>
招聘信息
返回列表
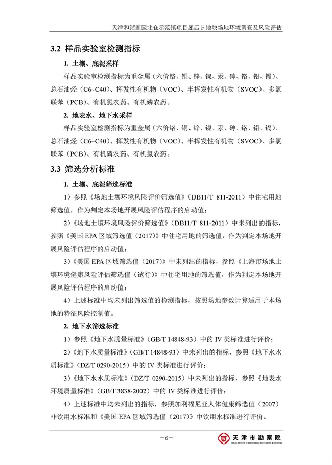
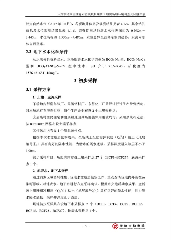
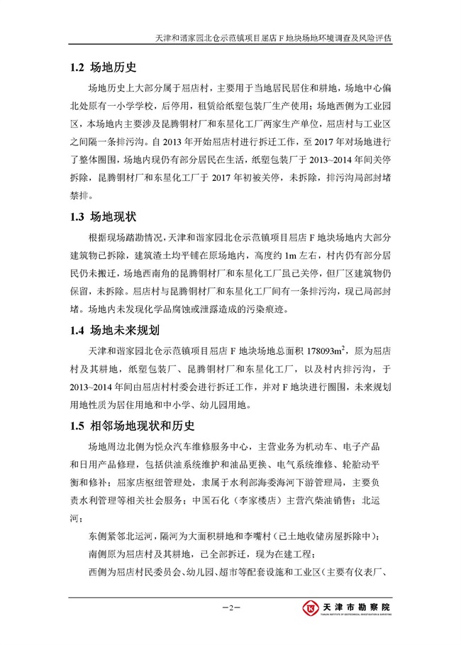
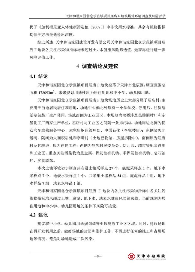
公示:天津协调家园北仓树模镇项目屈店F地块园地情形视察及危害评估报告
时间:2018-08-16
项目名称:
天津协调家园北仓树模镇项目屈店
F
地块园地情形视察及危害评估报告
委托单位:
天津协调家园建设开发有限公司
评价单位:
天津市勘探院
附 件:
场调主要内容.pdf
返回列表
网站地图